本文主要是介绍学科前沿:侵袭性PDAC重复元件的低甲基化和与导管细胞连锁的IFN程序执行|文献科普,希望对大家解决编程问题提供一定的参考价值,需要的开发者们随着小编来一起学习吧!
易点评
胰腺导管腺癌(PDAC)具有广泛的促结缔组织增生,这一特征为肿瘤标本的分子分析加大了难度。在这篇文章中作者采用了流式细胞仪(FACS)纯化了人PDAC和正常胰腺的上皮细胞,并获得了全基因组的转录组和DNA甲基化结果。通过对DNA甲基化进行聚类分析,鉴定出了两种PDAC亚型,这两种亚型在编码重复元件的区域显示出不同的甲基化模式。甲基化低/IFNsignhigh和甲基化高/IFNsignlow PDAC细胞分别保留了正常导管或腺泡胰腺细胞的谱系特征。总而言之,该研究阐述了PDAC两种不同的起源和病因,提出了侵略性Methylationlow/IFNsignhigh亚型可能是阻断内在IFN信号的药物靶点的观点,为PDAC的治疗提供了更多的可能性。
背景
胰腺导管腺癌(PDAC)的五年总生存率约为9%,属于预后最差的癌症实体。PDAC的一个特点是增生的促结缔组织对肿瘤的影响。通常,上皮性PDAC细胞只占肿瘤中的一小部分(低至10%)。当从大量肿瘤样本的数据中研究肿瘤上皮细胞特定的分子信号时,大量存在的间质就变成了一个重大的技术挑战。一些研究已经利用复杂的生物信息学、实验室的激光显微解剖、以及单细胞测序的方法在基因表达领域解决了这个问题。到目前为止,PDAC甲基化研究主要依赖于大量肿瘤分析或与细胞系和异种移植的比较,并集中在基因组的特定区域。在这里,作者报道了FACS纯化的人PDAC和正常胰腺上皮细胞的全基因组亚硫酸氢盐测序与转录组和功能分析相结合的研究成果。还提供了关于PDAC细胞DNA甲基化的改变如何影响肿瘤侵袭性的观点,并揭示了两个不同的PDAC亚群存在不同的源细胞。
结果
纯化的人PDAC和正常胰腺上皮细胞的转录组和甲基化结果
作者的目标是得到存在于纯化的人PDAC肿瘤中的上皮癌细胞的全基因组DNA甲基化和转录组的数据。为了避免间质细胞在PDAC肿瘤中的影响,作者建立了一种从PDAC肿瘤中分离上皮细胞的方法。为了进行比较,作者从无肿瘤的邻近(正常)胰腺组织(图1A)中分离出上皮细胞,以供比较。接着对样本进行了转录本(RNA-seq)和DNA甲基化(TBWGBS)测序。
正如预期的那样,分离出的上皮细胞表现出EPCAM的高表达,而间质标志物(CD45、PDGFRb和VWF)的表达很低或检测不到。与NP-Ep相比,PDAC-Ep细胞表现出KRT19的强阳性表达和SMAD4的低表达,与PDAC细胞的预期一致。来自PDAC-Ep细胞的RNA测序数据中有48.7%含有KRAS突变,而在NP-Ep的 RNA数据中没有发现KRAS突变。总之,这些数据证明了分离的上皮细胞群体的纯度较高。此外,虽然作者不能排除在一些PDAC中共存的EpCAM−上皮肿瘤细胞,但在配对的EPCAM−/CD45−RNA样本(包括成纤维细胞、血管内皮细胞、神经组织以及潜在的失去EPCAM表达的上皮细胞)的RNA-seq数据中只检测到0%到8%的KRAS突变,这表明作者的纯化方法捕获了大部分PDAC上皮细胞。因此分离的纯人PDAC和正常胰腺上皮细胞的全基因组甲基化和转录组数据可以证实,在纯化的PDAC上皮细胞中,已知的DMR数量和相关的转录变化达到了全基因组水平,同时也是表现了一种大规模扩增的现象。

通过对甲基化数据分析分离出了与IFN信号和生存相关的两个PDAC亚群
通过药物抑制DNA甲基转移酶或组蛋白去乙酰化酶而造成的去甲基化可以诱导重复序列的转录去抑制。尤其是LTR/ERV转录本可以形成双链RNA(dsRNA)结构,激活细胞内的模式识别受体,导致干扰素信号的增加。对MC1和MC2样本的转录组分析表明,来自LTR/ERV和LINE而不是正弦序列的转录本在MC2/IFN信号中显示出比MC1/IFN信号低PDAC细胞更高的富集(图2C)。此外,MC2样本富含与dsRNA反应相关的基因签名(图2D)。IFNsign的水平与dsRNA识别受体的表达和ERV子集的表达相关(图2E和F)。综上所述,基于纯化上皮细胞的甲基化,作者已经鉴定出PDAC肿瘤的一个亚群,表现为重复位点甲基化降低,LTR/ERV和LINE来源的转录本表达增加,参与dsRNA反应和高IFN信号。

MC1和MC2亚群在独立队列中的验证
为了在独立的队列中验证实验结果,作者分析了另外11名PDAC患者的样本。从这些样本中,作者确定了他们纯化的EpCAM+上皮细胞的转录本,就像上述最初的七个样本一样。因此,这些数据可以验证MC1和MC2 PDAC亚群,并为总共18个人PDAC(12个MC1/IFNsignlow和6个MC2/IFNsignhigh)的低甲基化介导的重复元件的去抑制和IFN途径的激活之间的联系提供了进一步的证据。
原代PDAC细胞中IFN信号的细胞自主激活
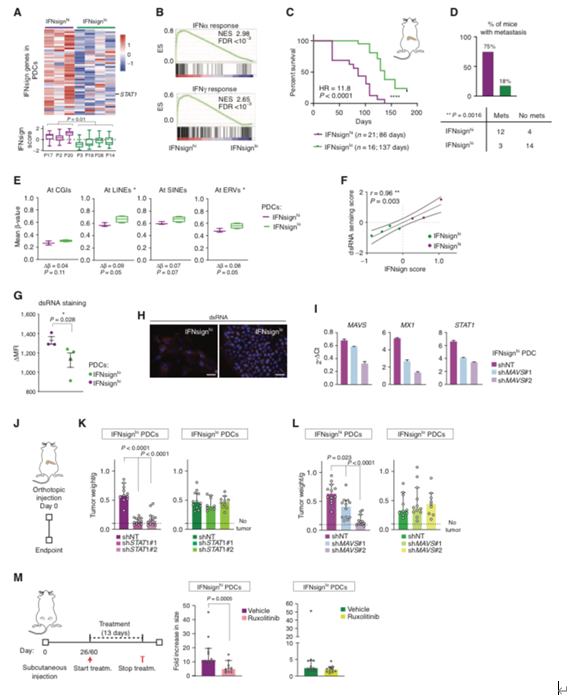
为了更深入的研究,作者调查了一组PDAC患者的原代细胞系。通过表达式和甲基化EPIC阵列分析。作者可以根据RNA和蛋白质的表达来区分IFNsignhigh和IFNsignlow PDC(图3A)。IFNsignhigh细胞富含干扰素α和干扰素γ(图3B)以及先前报道的鳞状/基底/准间充质样亚型特征。与IFNsignhigh患者相关的低总体存活率一致(图1I),原位注射IFNsignhigh PDC的小鼠更早死亡(图3C),与注射IFNsignlow PDC的小鼠相比,会形成更高级别的肿瘤,肺转移的发生率更高(图3D)。这些结果为体内功能性提供了证据,证明IFNsignhigh PDAC细胞比IFNsignlow肿瘤细胞更具侵袭性。这些实验结果排除了分泌的IFN本身是PDC中IFN途径激活的原因,这与细胞固有的和ERV/dsRNA介导的IFN激活机制是一致的。

抑制干扰素信号对PDAC肿瘤生长的影响
接下来,作者探究了干扰素信号的中断是否会影响体内肿瘤的生长。STAT1基因敲除只减少IFN相关基因在IFNsignhigh中的表达,但不能在IFNsignlow中降低PDC中的表达。值得注意的是,STAT1下调损害了小鼠原位肿瘤IFNsignhigh细胞的生长,但不损害IFNsignlow细胞的生长(图3J和K)。同样,MAV的下调对IFNsignhigh(图3I和L)的体内生长有负面影响,但对IFNsignlow肿瘤的体内生长没有影响(图3L)。这些结果表明,抑制STAT1通路可使携带IFN信号的PDAC患者受益。为了验证这一假设,作者使用两种PDC类型建立了皮下肿瘤模型。当肿瘤可触及时,用FDA批准的JAK-STAT抑制剂ruxolitinib治疗小鼠。Ruxolitinib治疗降低了体内干扰素相关基因的表达,并显著抑制IFNsignhigh细胞的肿瘤生长,而不干扰IFNsignlow PDC的生长(图3M)。这些数据建立了一个临床前的概念,即对干扰素信号的抑制可能对MC2型PDAC患者有益。
IFNsignhigh PDAC上皮细胞对间质进行重编程以促进肿瘤生长
接下来,作者对观察到的MC2肿瘤的高侵袭性和这些患者较差的存活率进行的研究。癌症相关成纤维细胞(CAF)通常是PDAC中最丰富的基质细胞群。不同类型的癌症中存在不同类型的具有不同甚至相反作用的CAF。在小鼠模型和人类样本中,PDAC-CAF的两个主要亚型,炎性(iCAF)和肌成纤维细胞(myCAF)的存在已被证明。作者的目标是研究IFNsignhigh/low PDAC上皮细胞是否可以对成纤维细胞间质进行重新编程,这反过来可能会对肿瘤的侵袭性产生影响。研究数据表明,IFNsignhigh细胞在正常的STC中诱导了一个不同的激活程序,趋向于促炎和促肿瘤表型,其中包括几个以前分配给促肿瘤微环境的分子的上调。这些数据为MC2 PDAC肿瘤的高侵袭性和总体较差的生存率提供了解释。
甲基化特征和转录数据表明PDAC起源于两种不同类型的细胞
作者分析了一组小鼠PDAC细胞系中干扰素反应基因的表达,这些细胞系来自两个由KrasG12D和Trp53缺失驱动的基因编辑小鼠模型,研究目标是导管细胞或腺泡细胞。值得注意的是,来自导管的肿瘤PDAC细胞比来自腺泡的肿瘤PDAC细胞产生了明显更高水平的IFN相关基因和dsRNA的表达。因此,来自人类正常和癌症胰腺上皮细胞,以及小鼠转基因模型的数据表明MC2甲基化低/IFNsignhigh PDAC起源于导管,而MC1甲基化高/IFNsignlow肿瘤似乎更多地来自腺泡细胞。

参考文献:Espinet E, Gu Z, Imbusch CD, Giese NA, Buscher M, Safavi M, Weisenburger S, Klein C, Vogel V, Falcone M, Insua-Rodriguez J, Reitberger M, Thiel V, Kossi SO, Muckenhuber A, Sarai K, Lee AY, Backx E, Zarei S, Gaida MM, Rodriguez-Paredes M, Donato E, Yen HY, Eils R, Schlesner M, Pfarr N, Hackert T, Plass C, Brors B, Steiger K, Weichenhan D, Arda HE, Rooman I, Kopp JL, Strobel O, Weichert W, Sprick MR, Trumpp A. Aggressive PDACs show hypomethylation of repetitive elements and the execution of an intrinsic IFN program linked to a ductal cell-of-origin. Cancer Discov. 2020 Oct 15. pii: 2159-8290.CD-20-1202. doi: 10.1158/2159-8290.CD-20-1202. PubMed PMID: 33060108.
点击阅读全文,了解更多学科前沿小知识~
这篇关于学科前沿:侵袭性PDAC重复元件的低甲基化和与导管细胞连锁的IFN程序执行|文献科普的文章就介绍到这儿,希望我们推荐的文章对编程师们有所帮助!