基于GITFLOW 的GIT使用流程

2024-02-05 14:48
文章标签 流程 使用 git gitflow

本文主要是介绍基于GITFLOW 的GIT使用流程,希望对大家解决编程问题提供一定的参考价值,需要的开发者们随着小编来一起学习吧!

一、版本号规定

V 大版本.次版本.小版本
仅较大的版本变动需更新主版号。

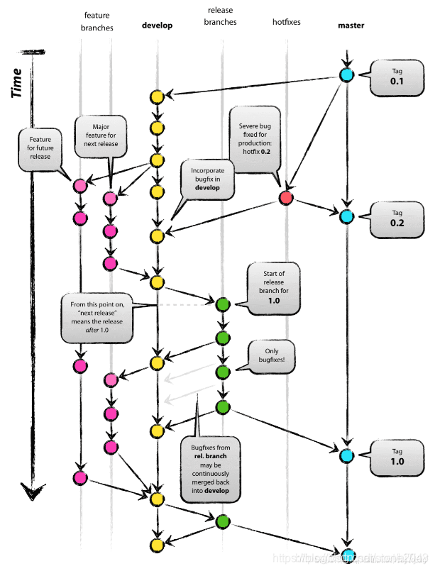
二、GIT分支模型 分支模型图

三、分支命名规则

使用master、dev、release-* 、hotfix-* 、feature-*

  • 一般使用计划开始年月日210512即可,如开发考试补考功能 feature-210512
  • hotfix 最好采用bug编号

四、各分支作用及Git命令

master 分支
用于上线的分支,保护性分支,长期分支,只包含经过测试的稳定代码,开发人员不能直接工作在此分支上,也不能直接提交改动到 master 分支上。

dev分支
长期分支,是开发人员进行任何新的开发的基础分支,当开始一个新的feature 分支的时候,要从 develop 分出去;另外此分支也汇集所有的已完成feature的功能,等待发布release并上线。同时进行测试工作亦可在此分支进行。

feature 分支
临时性分支,新功能、非紧急BUG修复在此分支进行开发,也是开发人员自测分支。
基于dev创建feature分支

git checkout dev
git checkout -b feature-210512 

推送到远程库

git push --set-upstream origin feature-210512

开发人员拉取feature-210512

git checkout feature-210512

功能开发、或BUG修复完成后开发人员自测完成后 ## 合并feature-210512到dev

git checkout dev
git merge --no-ff feature-210512
git push

如果不再需要可以删除feature分支

git branch -d feature_210512
git push origin -d feature-210512

dev环境仅保存代码和测试工作
规定:feature合并到dev后,即可提交测试,如果把其他feature继续合并到dev,则意味着下一个release版本必包括此feature
即保证当前dev始终保持的是下一个release 版本的功能集合
feature 分支在测试和发布后可删除

release 分支
临时性分支,预发布测试和bug修复以及发布版本 。当dev测试完成,接近release期限时从dev中拉取release版本

git checkout -b release-210512
git push --set-upstream origin release-210512

release版本的bug如有紧急需要则通过cherry pick 合并到dev分支
release版本经过测试后由运维人员发布到线上
release版本发布后,在线测试无误合并回master、dev分支,合并完成后可删除

git checkout master
git merge --no-ff release-210512

hotfix 分支

临时性分支,hotfix 用于紧急修复master分支
hotfix 修复的bug 需要cherry_pick或合并到dev分支
合并完成后可删除

git checkout master
git checkout -b hotfix-195 master
git checkout master
git merge --no-ff feature-210512

这篇关于基于GITFLOW 的GIT使用流程的文章就介绍到这儿,希望我们推荐的文章对编程师们有所帮助!



http://www.chinasem.cn/article/681260

相关文章

python中的flask_sqlalchemy的使用及示例详解

《python中的flask_sqlalchemy的使用及示例详解》文章主要介绍了在使用SQLAlchemy创建模型实例时,通过元类动态创建实例的方式,并说明了如何在实例化时执行__init__方法,... 目录@orm.reconstructorSQLAlchemy的回滚关联其他模型数据库基本操作将数据添

Spring配置扩展之JavaConfig的使用小结

《Spring配置扩展之JavaConfig的使用小结》JavaConfig是Spring框架中基于纯Java代码的配置方式,用于替代传统的XML配置,通过注解(如@Bean)定义Spring容器的组... 目录JavaConfig 的概念什么是JavaConfig?为什么使用 JavaConfig?Jav

Java使用Spire.Doc for Java实现Word自动化插入图片

《Java使用Spire.DocforJava实现Word自动化插入图片》在日常工作中,Word文档是不可或缺的工具,而图片作为信息传达的重要载体,其在文档中的插入与布局显得尤为关键,下面我们就来... 目录1. Spire.Doc for Java库介绍与安装2. 使用特定的环绕方式插入图片3. 在指定位

Springboot3 ResponseEntity 完全使用案例

《Springboot3ResponseEntity完全使用案例》ResponseEntity是SpringBoot中控制HTTP响应的核心工具——它能让你精准定义响应状态码、响应头、响应体,相比... 目录Spring Boot 3 ResponseEntity 完全使用教程前置准备1. 项目基础依赖(M

Java使用Spire.Barcode for Java实现条形码生成与识别

《Java使用Spire.BarcodeforJava实现条形码生成与识别》在现代商业和技术领域,条形码无处不在,本教程将引导您深入了解如何在您的Java项目中利用Spire.Barcodefor... 目录1. Spire.Barcode for Java 简介与环境配置2. 使用 Spire.Barco

Android使用java实现网络连通性检查详解

《Android使用java实现网络连通性检查详解》这篇文章主要为大家详细介绍了Android使用java实现网络连通性检查的相关知识,文中的示例代码讲解详细,感兴趣的小伙伴可以跟随小编一起学习一下... 目录NetCheck.Java(可直接拷贝)使用示例(Activity/Fragment 内)权限要求

C# 预处理指令(# 指令)的具体使用

《C#预处理指令(#指令)的具体使用》本文主要介绍了C#预处理指令(#指令)的具体使用,文中通过示例代码介绍的非常详细,对大家的学习或者工作具有一定的参考学习价值,需要的朋友们下面随着小编来一起学... 目录1、预处理指令的本质2、条件编译指令2.1 #define 和 #undef2.2 #if, #el

C#中Trace.Assert的使用小结

《C#中Trace.Assert的使用小结》Trace.Assert是.NET中的运行时断言检查工具,用于验证代码中的关键条件,下面就来详细的介绍一下Trace.Assert的使用,具有一定的参考价值... 目录1、 什么是 Trace.Assert?1.1 最简单的比喻1.2 基本语法2、⚡ 工作原理3

C# IPAddress 和 IPEndPoint 类的使用小结

《C#IPAddress和IPEndPoint类的使用小结》本文主要介绍了C#IPAddress和IPEndPoint类的使用小结,文中通过示例代码介绍的非常详细,对大家的学习或者工作具有一定... 目录一、核心作用网络编程基础类二、IPAddress 类详解三种初始化方式1. byte 数组初始化2. l

C语言逗号运算符和逗号表达式的使用小结

《C语言逗号运算符和逗号表达式的使用小结》本文详细介绍了C语言中的逗号运算符和逗号表达式,文中通过示例代码介绍的非常详细,对大家的学习或者工作具有一定的参考学习价值,需要的朋友们下面随着小编来一起学习... 在C语言中逗号“,”也是一种运算符,称为逗号运算符。 其功能是把两个表达式连接其一般形式为:表达